piRNA processing within non‐membrane structures is governed by constituent proteins and their functional motifs
piRNAのプロセシングに関わる非膜オルガネラについての総説を発表しました!
Abstract
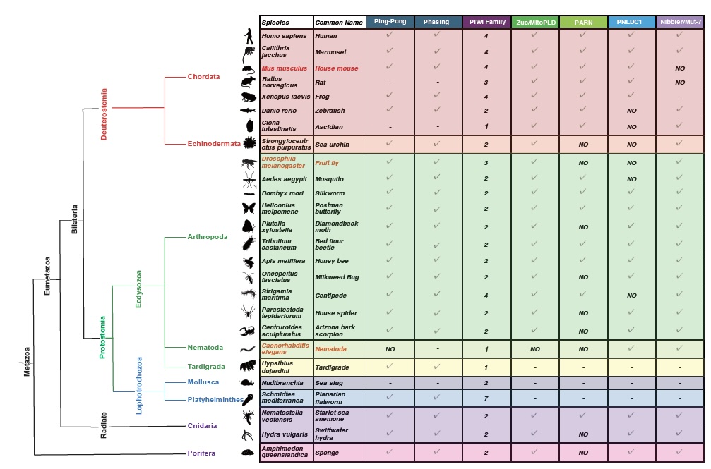
Discovered two decades ago, PIWI-interacting RNAs (piRNAs) are crucial for silencing transposable elements (TEs) in animal gonads, thereby protecting the germline genome from harmful transposition, and ensuring species continuity. Silencing of TEs is achieved through transcriptional and post-transcriptional suppression by piRNAs and the PIWI clade of Argonaute proteins within non-membrane structured organelle. These structures are composed of proteins involved in piRNA processing, including PIWIs and other proteins by distinct functional motifs such as the Tudor domain, LOTUS, and intrinsic disordered regions (IDRs). This review highlights recent advances in understanding the roles of these conserved proteins and structural motifs in piRNA biogenesis. We explore the molecular mechanisms of piRNA biogenesis, with a primary focus on Drosophila as a model organism, identifying common themes and species-specific variations. Additionally, we extend the discussion to the roles of these components in nongonadal tissues.
投稿者プロフィール

最新の投稿
ノンドメインブログ2025.08.07越し方 行く末 The Way Behind, the Way Ahead
令和7年度(FY2025)2025.04.25In silico screening by AlphaFold2 program revealed the potential binding partners of nuage-localizing proteins and piRNA-related proteins
令和6年度(FY2024)2025.04.25piRNA processing within non‐membrane structures is governed by constituent proteins and their functional motifs
令和6年度(FY2024)2024.07.18HemK2 functions for sufficient protein synthesis and RNA stability through eRF1 methylation during Drosophila oogenesis


